诊疗项目
脊柱
关节
风湿
其他
脊柱疾病
颈椎病
腰椎间盘突出
腰椎病
坐骨神经痛
椎管狭窄
颈肩腰腿痛
腰肌劳损
关节疾病
膝关节疾病
关节炎
股骨头坏死
半月板损伤
肩周炎
骶髂关节炎
骨性关节炎
骨质增生(骨刺)
风湿疾病
风湿类风湿
类风湿性关节炎
强直性脊柱炎
痛风
滑膜炎
风湿性关节炎
其他疾病
骨折
多指并指
断指再植
拇指外翻(大脚骨)
鼠标手
网球肘
跟骨痛
创伤
手足外科
腱鞘炎
骨质疏松
网站首页
医院简介
专家团队
视频中心
康复案例
诊疗技术
来院路线
在线挂号
南通中山骨科医院提供免费咨询,挂号服务:
请输入您的电话号码并点击给您回电,我院专家会在10分钟之内给您电话回访。
手机号码:
给你回电
本网站已加密,绝对保证您的隐私安全
所在页面:
首页
>
公益活动
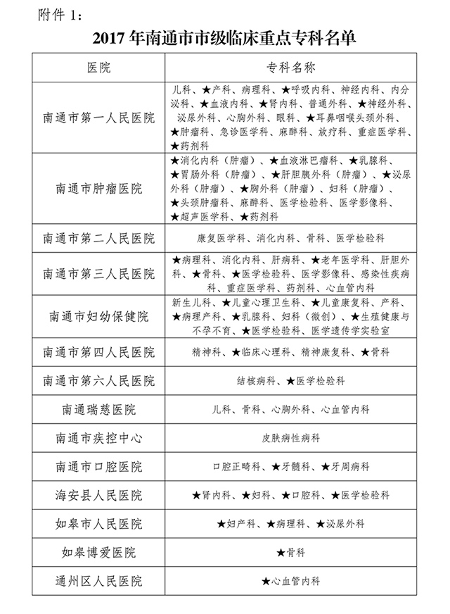
喜讯 | 我院骨科被评为2017年南通市临床特色专科
来源:中山骨科 时间:2017-12-04 10:04:46
上一页:
中山公益行——走进金沙镇文山村金乐佳苑A区
下一页:
【春节】三重大礼关爱骨骼健康 中山骨科感恩回馈社会
您目前的情况是?
电话问诊>
有症状却不知道是什么病>>
治疗过效果不明显>>
担心医院收费贵>>
都需要做哪些检查>>
对治疗一头雾水>>
对治疗一头雾水>>
免费问诊:0513-89069120
还有其他症状 点击咨询专家
推荐专家?
点击咨询>
在线咨询贺娟敏
直接电话咨询
在线咨询胡玉华
直接电话咨询
医院电话:0513-89069120
咨询在线医生
关爱骨病患者・我们在行动
点击咨询>
女子右手被搅拌机绞伤
医生妙手整骨折,患者感激
十多年的腰椎间盘突出痛
86岁老人摔倒骨折,中山骨
女子右腕部断离 中山5小
断臂再植后僵硬不能动,中
大妈手臂不慎被机器挤压
女子骑电动车撞上路边护
手机挂号
方便,快捷,免排队
姓 名:
电 话:
就诊时间:
病情描述:
保密
预约挂号
疾病咨询
医院介绍
医生团队
专业医师
公益活动
乘车路线
返回首页
诊疗时间
08:00-20:00
来院地址
南通市港闸区外环北路180号
电话
0513-89069120